|
|
|
| Larry Stein Oklahoma County Assessor (405) 713-1200 - Public Access System |
|
|
|
|
|
|
| Real Property Display - Screen Produced 3/12/2026 2:18:32 PM | ||||
|---|---|---|---|---|
| Account: R144050250 | Type: Industrial | Location: |
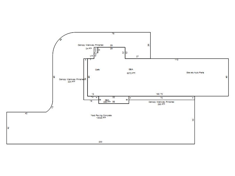
14022 SE 29TH ST |
|
| Building Name/Occupant: |
BIG A PLAZA, CUSTOM COLORS, C & J MASTER |
OKLAHOMA CITY |
||
| Owner Name 1: | TJK INVESTMENTS LLC |
Parcel PIN#: |
1256-14-405-0250 |
|
| Owner Name 2: | 1/4 section #: |
1256 |
||
| Owner Name 3: | Parent Acct: |
|
||
| Billing Address: | 15500 SE 71ST ST | Tax District: |
|
|
| City, State, Zip | CHOCTAW, OK 73020 | School System: |
Choctaw #4 |
|
|
Country: (If noted) |
Land Size: |
113,256.0000 Square Feet |
||
|
Land Value: 312,056 |
|
|||
|
Sect 14-T11N-R1W Qtr NW |
UNPLTD PT SEC 14 11N 1W
Block
000
Lot
000
|
|||
| Full Legal Description: UNPLTD PT SEC 14 11N 1W 000 000 PT NW4 SEC 14 11N 1W BEG NW/C NW4 TH S288.01FT E246FT S50FTE133FT N323.42FT W380.09FT TO BEG CONT 2.6024ACRS MORE OR LESS SUBJ TO EASEMENTS OF RECORD |
| No comparable sales report available. | ||||||||||||||||||||||
|
||||||||||||||||||||||
| Value History (*The County Treasurer 405-713-1300 posts & collects actual tax amounts. Contact information HERE) | |||||||||||||
|---|---|---|---|---|---|---|---|---|---|---|---|---|---|
| Year | Market Value | Taxable Mkt Value | Gross Assessed | Exemption | Net Assessed | Millage | Est. Tax | Tax Savings | |||||
|
2025 |
568,316 |
535,925 |
58,951 |
0 |
58,951 |
132.37 |
$7,803 |
$472 |
|||||
|
2024 |
568,315 |
510,405 |
56,144 |
0 |
56,144 |
131.28 |
$7,371 |
$836 |
|||||
|
2023 |
486,100 |
486,100 |
53,471 |
0 |
53,471 |
131.88 |
$7,052 |
$0 |
|||||
|
2022 |
486,100 |
486,100 |
53,471 |
0 |
53,471 |
130.63 |
$6,985 |
$0 |
|||||
|
2021 |
486,100 |
486,100 |
53,471 |
0 |
53,471 |
129.79 |
$6,940 |
$0 |
|||||
| Property Account Status/Adjustments/Exemptions | ||
|---|---|---|
| Account # | Exemption Description | Amount |
|
R144050250 |
5% Capped Account |
0 |
| Property Deed Transaction History (Recorded in the County Clerk's Office) | |||||||
|---|---|---|---|---|---|---|---|
| Date | Type | Book | Page | Price | Grantor | Grantee | |
|
5/31/2019 |
|
Deeds |
$0 |
BRADSHAW STEVEN L |
BRADSHAW LADONNA S |
||
|
5/31/2019 |
|
Deeds |
$362,000 |
BRADSHAW LADONNA S |
TJK INVESTMENTS LLC |
||
|
2/10/1994 |
|
Historical |
$0 |
ARCHER EDMOND D & SUSAN M |
BRADSHAW STEVEN L & LADONNA S |
||
|
9/1/1985 |
|
Historical |
$0 |
|
ARCHER EDMOND D & SUSAN M |
||
| Last Mailed Notice of Value (N.O.V.) Information/History | ||||||||
|---|---|---|---|---|---|---|---|---|
| Year | Date | Market Value | Taxable Market Value | Gross Assessed | Exemption | Net Assessed | ||
|
2025 |
03/14/2025 |
568,316 |
535,925 |
58,951 |
0 |
58,951 |
||
|
2024 |
03/12/2024 |
568,315 |
510,405 |
56,144 |
0 |
56,144 |
||
|
2020 |
03/16/2020 |
486,100 |
486,100 |
53,471 |
0 |
53,471 |
||
|
2019 |
04/05/2019 |
486,100 |
468,236 |
51,506 |
0 |
51,506 |
||
|
2018 |
04/18/2018 |
486,100 |
445,939 |
49,053 |
0 |
49,053 |
||
| Property Building Permit History | |||||||||||
|---|---|---|---|---|---|---|---|---|---|---|---|
| Issued | Permit # | Provided by | Bldg # | Description | Est Construction Cost | Status | |||||
| No Building Permit records returned. | |||||||||||
| Click button on building number to access detailed information: | ||||||
|---|---|---|---|---|---|---|
| Bldg # | Vacant/Improved Land | Bldg Description | Year Built | SqFt | # Stories | |
|
1 |
Improved |
Industrial Flex Mall Building |
1985 |
6,628 |
1 Stories |
|
|
2 |
Improved |
Indust Lght Manufacturing |
1985 |
2,500 |
1 Stories |
|
|
3 |
Improved |
Indust Lght Manufacturing |
1987 |
2,500 |
1 Stories |
|