|
|
|
| Larry Stein Oklahoma County Assessor (405) 713-1200 - Public Access System |
|
|
|
|
|
|
| Real Property Display - Screen Produced 3/12/2026 1:58:33 PM | ||||
|---|---|---|---|---|
| Account: R168653350 | Type: Industrial | Location: |
5500 S ROCKWELL AVE |
|
| Building Name/Occupant: |
CARVANA |
OKLAHOMA CITY |
||
| Owner Name 1: | CARVANA LLC |
Parcel PIN#: |
1884-16-865-3350 |
|
| Owner Name 2: | 1/4 section #: |
1884 |
||
| Owner Name 3: | Parent Acct: |
|
||
| Billing Address: | 1930 W RIO SALADO PKWY | Tax District: |
|
|
| City, State, Zip | TEMPE, AZ 85281 | School System: |
Western Heights #41 |
|
|
Country: (If noted) |
Land Size: |
63.7100 Acres |
||
|
Land Value: 1,274,200 |
|
|||
|
Sect 21-T11N-R4W Qtr NW |
MUSTANG TOWNSHIP
Block
000
Lot
000
|
|||
| Full Legal Description: MUSTANG TOWNSHIP 000 000 PT OF NW4 SEC 21 11N 4W S/2 OF NW4 EX BEG SW/C NW4 TH N654.77FT E33FT SE61.64FT ON CURVE LEFT 253.03FT NE588.75FT E451.30FT SW769.69FT SW58.72FT ON CURVE RIGHT 157.84FT SW75.26FT ON CURVE RIGHT 386.55FT ON CURVE LEFT 189.07FT W48.30FT TO BEG STATE HWY & EX BEG 654.77FT N OF SW/C NW4 TH E33FT SE61.64FT LEFT ON CUVE NE253.03FT NE588.75FT W538.54FT S666.89FT TO BEG |
| No comparable sales report available. | ||||||||||||||||||||||
|
||||||||||||||||||||||
| Value History (*The County Treasurer 405-713-1300 posts & collects actual tax amounts. Contact information HERE) | |||||||||||||
|---|---|---|---|---|---|---|---|---|---|---|---|---|---|
| Year | Market Value | Taxable Mkt Value | Gross Assessed | Exemption | Net Assessed | Millage | Est. Tax | Tax Savings | |||||
|
2025 |
18,304,412 |
17,474,251 |
1,922,166 |
0 |
1,922,166 |
117.97 |
$226,758 |
$10,773 |
|||||
|
2024 |
16,642,144 |
16,642,144 |
1,830,635 |
0 |
1,830,635 |
118.45 |
$216,839 |
$0 |
|||||
|
2023 |
16,187,076 |
16,175,689 |
1,779,325 |
0 |
1,779,325 |
116.31 |
$206,953 |
$146 |
|||||
|
2022 |
4,662,600 |
4,662,600 |
512,886 |
0 |
512,886 |
117.67 |
$60,351 |
$0 |
|||||
|
2021 |
717,996 |
362,108 |
39,831 |
0 |
39,831 |
120.74 |
$4,809 |
$4,727 |
|||||
| Property Account Status/Adjustments/Exemptions | ||||||
|---|---|---|---|---|---|---|
| Account # | Exemption Description | Amount | ||||
| No adjustment/exemption records returned. | ||||||
| Property Deed Transaction History (Recorded in the County Clerk's Office) | |||||||
|---|---|---|---|---|---|---|---|
| Date | Type | Book | Page | Price | Grantor | Grantee | |
|
5/18/2021 |
|
Deeds |
$7,149,999 |
ADCOR ACQUISITIONS INC |
CARVANA LLC |
||
|
9/28/1990 |
|
Historical |
$0 |
NICOR DRILLING CO |
ADCOR ACQUISITIONS INC |
||
|
1/1/1978 |
|
Historical |
$0 |
|
NICOR DRILLING CO |
||
| Last Mailed Notice of Value (N.O.V.) Information/History | ||||||||
|---|---|---|---|---|---|---|---|---|
| Year | Date | Market Value | Taxable Market Value | Gross Assessed | Exemption | Net Assessed | ||
|
2025 |
03/14/2025 |
18,304,412 |
17,474,251 |
1,922,166 |
0 |
1,922,166 |
||
|
2024 |
03/12/2024 |
16,642,144 |
16,642,144 |
1,830,635 |
0 |
1,830,635 |
||
|
2023 |
04/21/2023 |
16,187,076 |
16,175,689 |
1,779,325 |
0 |
1,779,325 |
||
|
2022 |
04/05/2022 |
4,662,600 |
4,662,600 |
512,886 |
0 |
512,886 |
||
|
2021 |
04/09/2021 |
717,996 |
362,108 |
39,831 |
0 |
39,831 |
||
| Property Building Permit History | ||||||
|---|---|---|---|---|---|---|
| Issued | Permit # | Provided by | Bldg # | Description | Est Construction Cost | Status |
|
3/23/2022 |
BLDC-2022-01565 |
|
|
Commercial |
90,000 |
Inactive |
|
1/27/2022 |
BLDC-2021-07459 |
|
|
Storage Buil |
23,800 |
Inactive |
|
11/8/2021 |
BLDC-2021-03226 |
|
|
Commercial |
|
Inactive |
| Click button on building number to access detailed information: | ||||||
|---|---|---|---|---|---|---|
| Bldg # | Vacant/Improved Land | Bldg Description | Year Built | SqFt | # Stories | |
|
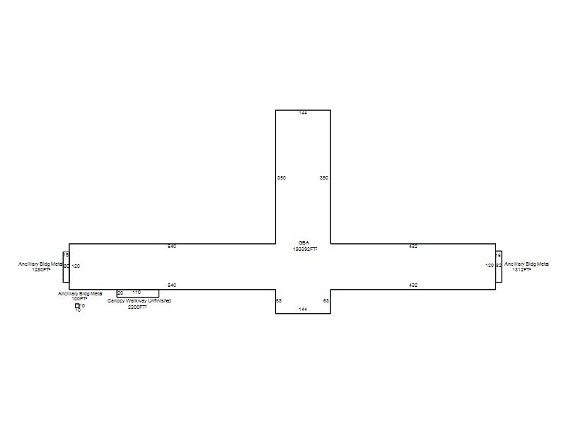
1 |
Improved |
Distribution Warehouse |
2021 |
193,392 |
1 Stories |
|
|
2 |
Improved |
Service Garage |
2022 |
22,000 |
1 Stories |
|